Transportne palete
Svrha modula je praćenje prometa paleta po vrednostima, količinama i vrstama.
Vrednost
Finansijske vrednosti paleta možemo podeliti u dve grupe - bilansna vrednost i van bilansna vrednost. Razliku čini način nabavke, a po pravilu, van bilansne vrednosti paleta se dobija na osnovu privremenog uvoza koji prati nabavku robe.
U svrhu uprošćavanja praćenja finansijske vrednosti doneta je odluka da se sve palete prate vanbilansno. Za bilansne palete to znači da se prilikom nabavke automatski, sem bilansnih stavki, doknjažavaju i vanbilansne stavke.U ovu svrhu dodata je nova vrsta alternativne šeme knjiženja (upit FN_RTBookProcs) -vanbilansna evidencija.
Otpis i prodaja se takođe knjiži i bilansno i van bilansno.
Vrsta palete
Ovde se radi o šifarniku paleta što je ekvivalent šifarniku artikala. Dakle vrste se postižu dodeljivanjem različitih šifara artikla.
Količine
Količine se prate na isti način kao i ostala roba. Posebnost se zaključuje u Vrsti artikla koja mora biti Vanbilansni. Ova vrsta se ne isporučuje u standardnoj verziji Balansa pa je neophodno posebno aktivirati odgovarajućom licencom.
Upit kojim se ovo može isprobati je
UPDATE KontneGrupeSas SET FActive=True WHERE KGrID=1230 AND Funkcija=11
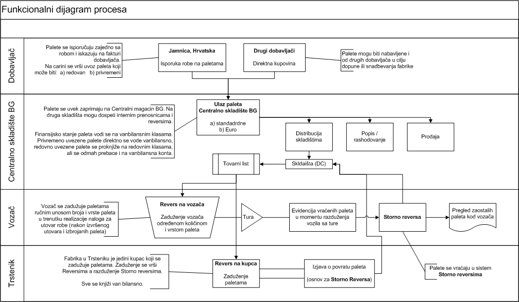
Funkconalni dijagram
Pojašnjenje funkcionalnog dijagrama
- Palete se u sistemu zavode pod vrstom potrošni materijal. Biće otvorena dva nova artikla, jedan kao Standardna paleta a drugi kao euro paleta .
- Sa paletama se može postupati na identičan način kao i sa robom (nabavka, prodaja, reversi itd.) s tim što su prodaja i rashodovanje mogući samo sa Centralnog skladišta
- Odgovorna lica za palete su:
- magacioneri za palete na skladištu
- vozači za promet paleta van skladišta (sem ako su palete date nepoznatom vozaču, u kom slučaju se reversom duži magacioner)
- fabrika u Trsteniku za date im palete
- Jedina razlika u odnosu na redovnu robu je knjiženje paleta koje poštuje sledeća pravila:
- Finansijski ekvivalent prometa paleta vodi se vanbilansno
- Redovno kupljene palete istovremeno se knjiže na redovnim i vanbilansnim kontima
- Prenosnice između skladišta se knjiže vanbilansno.
- Revesi / Storno reversi se takođe knjiže vanbilansno
- Popis (višak/manjak), fakture, otpremnice i otpis se knjiži istovremeno na redovnim i vanbilansnim kontima
- Ukupno finansijsko stanje paleta se uvek nalazi na vanbilansnim saldima.
- Zaduživanje vozača paletama vrši se nakon utovara po Tovarnom listu
- Prilikom utovara, na Tovarnom listu se ručno unese broj utovarenih standardnih i Euro paleta
- Taj broj se unosi u sistem prilikom potvrde o završenosti utovara u vidu Reversa na ime vozača i ture. Relizovano je kao dodatni statu (beDOSTPayed) između naloga poslatog na obradu u magacin (beDOSTWaiting) i potvrde o isporuci (beDOSTDelivered).
- Razduživanje vozača vrši se kvantitativnom i kvalitativnom proverom vraćenih paleta
- Podatak o vraćenim paletama unosi se prilikom razduženja vozila
